direct naar inhoud van Toelichting
Plan: Roosendaalseweg 208-210
Status: ontwerp
Plantype: wijzigingsplan
IMRO-idn: NL.IMRO.0273.WPBGRoosendweg208-ON01

Toelichting

Hoofdstuk 1 Inleiding

1.1 Aanleiding

Het voorliggend plan betreft een wijzigingsplan ex artikel 3.6 Wet ruimtelijke ordening van het bestemmingsplan 'Westelijk Buitengebied', zoals vastgesteld door de raad op 3 juli 2014 en hervastgesteld op 12 mei 2016. Op 4 oktober 2018 is het Veegplan Westelijk Buitengebied vastgesteld. Dit 'Veegplan' maakt deel uit van het moederplan 'Westelijk Buitengebied'.

Bij de gemeente Putten is door de initiatiefnemer een verzoek ingediend om de bestemming van het perceel Roosendaalseweg 208-210 te wijzigen in een woonbestemming. Met dit wijzigingsplan wordt medewerking verleend aan het verzoek van de initiatiefnemer, aangezien het agrarische gebruik van het perceel is beëindigd.

1.2 Beschrijving van de situatie

Het perceel Roosendaalseweg 208-210 is gelegen in het buitengebied van de gemeente Putten, in het gebied Huinerbroek, ten zuiden van de kern Putten. Het perceel is omgeven door enkele woningen en agrarische bedrijven. Op het perceel is een bedrijfswoning met inwoning en enkele opstallen aanwezig. De opstellen bestaan uit enkele agrarische bedrijfsgebouwen. In figuur 1 is de huidige situatie weergegeven. Momenteel zijn de agrarische bedrijfsactiviteiten op het perceel beëindigd. Een voortzetting van het agrarische gebruik wordt niet voorzien. Daarom wordt de agrarische bestemming omgezet naar een woonbestemming zodat het perceel in gebruik kan worden genomen door de aanwezige woonfunctie.

afbeelding "i_NL.IMRO.0273.WPBGRoosendweg208-ON01_0001.jpg"

Figuur 1: Huidige situatie Roosendaalseweg 208-210 (bron: Luchtfoto PDOK-viewer 2019)

1.3 Planologische juridisch kader

Het perceel Roosendaalseweg 208-210 ligt in het bestemmingsplan 'Westelijk Buitengebied'. In dit bestemmingsplan heeft het perceel een bestemming 'Agrarisch' met een bouwvlak gekregen. Naast de agrarische bestemming is de aanduiding 'specifieke vorm van agrarisch - groot agrarisch bedrijf' opgenomen. Op het perceel is naast de huidige bedrijfswoning circa 892 m² aan overige bebouwing aanwezig.

De dubbelbestemming 'Waarde - Archeologie 4' is voor het overgrote deel van het perceel van toepassing. Het zuidelijke deel van het perceel is voorzien van de dubbelbestemming 'Waarde - Archeologie 3'. Figuur 2 geeft een uitsnede weer van het geldende bestemmingsplan.

afbeelding "i_NL.IMRO.0273.WPBGRoosendweg208-ON01_0002.jpg"

Figuur 2: Uitsnede geldende bestemmingsplan Westelijk Buitengebied (www.ruimtelijkeplannen.nl)

Op dit moment mag het perceel alleen worden gebruikt voor een groot agrarisch bedrijf. In het bestemmingsplan 'Westelijk Buitengebied' is in artikel 34.13 een wijzigingsbevoegdheid opgenomen voor het college om bij bedrijfsbeëindiging de agrarische bestemming te wijzigen in een burgerwoning. Hieraan zijn een aantal voorwaarden verbonden. In hoofdstuk 2 wordt aangegeven hoe aan de voorwaarden van deze wijzigingsbevoegdheid wordt voldaan.

Voor een aanvullende uiteenzetting van zowel rijks, provinciaal als gemeentelijk beleid ten aanzien van de functieverandering van het agrarische perceel wordt kortheidshalve verwezen naar de toelichting van het bestemmingsplan 'Westelijk Buitengebied'.

Hoofdstuk 2 Toetsing aan voorwaarden wijzigingsbevoegdheid

De wijzigingsbevoegdheid om de bestemming 'Agrarisch' om te zetten naar de bestemming 'Wonen' is opgenomen in artikel 34.13 van de regels van het vigerende bestemmingsplan. Hieronder zijn de voorwaarden opgesomd en wordt aangegeven hoe aan de voorwaarde wordt voldaan.

uitsluitend de bedrijfswoning(en) alsmede de tot die woning(en) behorende voormalige bedrijfsruimte(n) mag/mogen worden gebruikt voor wonen   De voormalige bedrijfswoning en de tot de woning behorende voormalige bedrijfsruimte zal particulier bewoond gaan worden. Een deel van de aanwezige voormalige agrarische gebouwen wordt gesloopt.  
met de regels wordt aangesloten bij de regels die van toepassing zijn voor de bestemming 'Wonen'   Doordat de bestemming 'Wonen' wordt opgenomen, zijn de regels van artikel 19 uit het bestemmingsplan 'Westelijk Buitengebied' van overeenkomstige toepassing.  

Hoofdstuk 3 Ruimtelijke situatie

3.1 Functieveranderingsbeleid Regio Foodvalley 2016

De gemeenteraad heeft in de vergadering van 6 april 2017 het functieveranderingsbeleid Regio Foodvalley 2016 vastgesteld.

Het nieuwe regionale functieveranderingsbeleid is, na de eerste actualisatie in 2012, de tweede actualisatie van het oorspronkelijke regionale functieveranderingsbeleid uit 2008. Met het functieveranderingsbeleid willen de regiogemeenten de problematiek van leegstaande stallen aanpakken en de kwaliteit van het landelijk gebied versterken.

In het 'Functieveranderingsbeleid Regio Foodvalley 2016' is een systeem opgezet hoeveel sloopmeters er moeten worden ingezet om functieverandering mogelijk te maken. Daarnaast worden de 'sloopmeters' omgezet naar 'inzetbare sloopmeters'. Voor het omzetten van de sloopmeters naar inzetbare sloopmeters wordt een korting toegepast (voorheen was dit de afroming), afhankelijk van de grootte van de slooplocatie.

In te zetten sloopmeters   Kortingspercentage  
0 – 1000m²   Geen korting  
1.000 – 2.000m²   25% korting  
>2.000m²   50% korting  

Het functieveranderingsbeleid bestaat uit een aantal stappen.

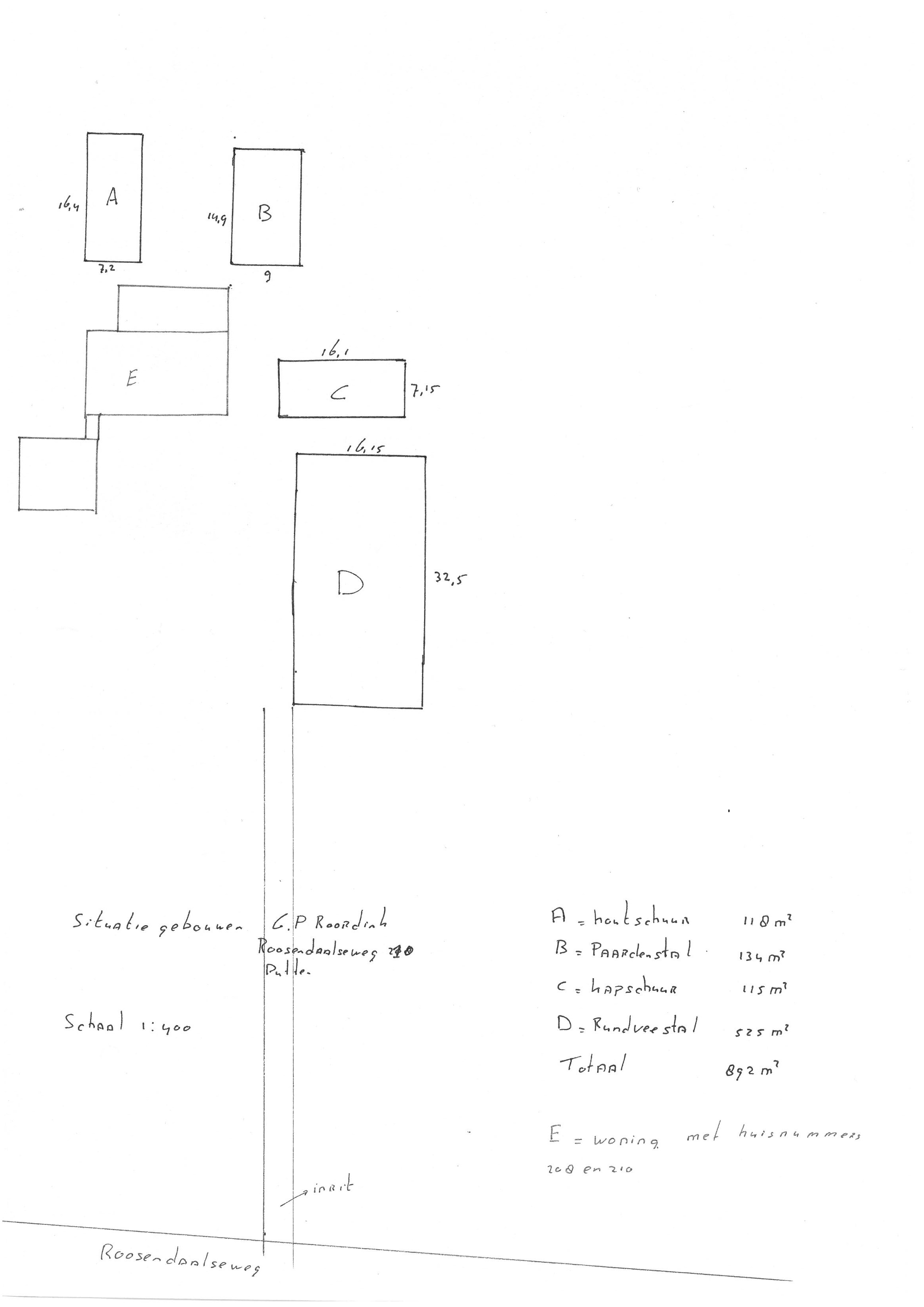
Stap 1: De volgende schuren worden gesloopt i.v.m. sloopmeter registratie (zie figuur 3):

afbeelding "i_NL.IMRO.0273.WPBGRoosendweg208-ON01_0003.jpg"

Figuur 3: Overzicht gebouwen op het perceel Roosendaalseweg 208-210 (bron: Midden Nederland Makelaars 2018)

Functieverandering  
Gebouwnummer   Te slopen m²    
A   118    
B   134    
C   115    
D   525    
  892   Totaal te slopen m²  
  892   Totaal inzetbare sloopmeters  

Stap 2: Functieverandering: De bestemming van de huidige bedrijfswoning wordt wonen.

De bedrijfswoning op het perceel Roosendaalseweg 208-210 wordt omgezet naar de bestemming 'Wonen'.

Stap 3: Bijgebouwen A, B en C bij de huidige bedrijfswoning zijn totaal 367 m² groot. Voor het behouden van deze bijgebouwen worden sloopmeters ingezet. Voor de eerste 150 m² bijgebouwen geldt dat er 70 m² aan sloopmeters wordt ingeleverd. Voor de volgende 217 m² geldt een sloopcompensatie eis in de verhouding van 'drie staat tot twee'. Hiervoor worden 326 m² ingeleverd.

Benodigde sloopmeters  
Inzetbare sloopmeters   892    
Gebouw A, B en C, gezamenlijk 367 m²      
Eerste 150 m², gebouw A, B en C   -70   bijgebouw A, B en C mag vanwege het perceelsoppervlakte 150 m² zijn i.p.v. 80 m².  
Volgende 217 m², gebouw A, B en C   -326   217 m² nog in te zetten sloopmeters met de verhouding 3/2. Voor de extra oppervlakte aan bijgebouwen is nog 325.5 m² aan sloopmeters nodig. (217x3:2= 326 m²)  
Totaal in te leveren sloopmeters   -396    
Totaal oppervlakte verplaatsbare sloopmeters   496   Te verkopen sloopmeters ten tevens worden geregistreerd in de registratiebank.  

3.2 Ruimtelijke situatie

Met dit wijzigingsplan wordt het agrarische bouwvlak van het perceel Roosendaalseweg 208-210 omgezet naar een woonbestemming. Hierbij gaat het om gronden die zijn gelegen binnen het bouwvlak. Een groot deel van de aanwezige voormalige bedrijfsgebouwen wordt op termijn gesloopt. De bestaande bedrijfswoning (met inwoning) blijft behouden en wordt omgezet naar een woonbestemming. Op het perceel blijven ook drie bijgebouwen behouden met een gezamenlijke oppervlakte van 367 m².

Door de wijziging naar de bestemming 'Wonen' wordt de voormalige bedrijfswoning (met inwoning) aangemerkt als burgerwoning en geschikt voor particulier gebruik. Voor deze woning geldt de normale bestemming 'Wonen' (artikel 19) met bijbehorende regels uit het bestemmingsplan 'Westelijk Buitengebied'.

In de woonbestemming geldt een bijgebouwenregeling. Hierin staat beschreven dat er bij een woning maximaal 80 m² aan bijgebouwen is toegestaan. De initiatiefnemer wil een deel van de inzetbare sloopmeters gebruiken om enkele bijgebouwen op het perceel te behouden. In totaal worden 396 m² aan sloopmeters ingeleverd voor het behoud van 367 m² aan bijgebouwen op het perceel.

De ruimtelijke gevolgen voor het toekennen van de woonbestemming zijn beperkt. Het wijzigingsplan ziet toe op een functiewijziging van de bestaande bebouwing. Het plan leidt niet tot een groei van het aantal woningen. Alleen de huidige woning met inwoning wordt in plaats van de bedrijfswoning aangemerkt als burgerwoning. De omvang van het perceel is vergelijkbaar met andere woonpercelen in het 'Westelijk Buitengebied'.

De vervanging van een gestopt agrarisch bedrijf door een woonbestemming komt vaker voor in het 'Westelijk Buitengebied' en zorgt ervoor dat het erf en de gebouwen een voor de toekomst bestendig gebruik krijgen. Na de wijziging geldt voor het woonperceel de bouw- en gebruiksregels voor woningen in het 'Westelijke Buitengebied'.

3.3 Landschappelijke inpassing

Stichting Landschapsbeheer Gelderland heeft voor de initiatiefnemer een landschappelijke inpassing opgesteld (zie figuur 4). Om tot een landschappelijke inpassing te komen zijn een drietal stappen doorlopen. Een drietal ontwerpprincipes en uitgangspunten vormt de basis voor de uitwerking. Daarnaast is een analyse gemaakt van het omliggende landschap waarin de ontwikkeling plaats vindt. Tenslotte zijn de bijbehorende cultuurhistorische principes gekoppeld aan de wensen van de initiatiefnemer. Dit heeft geresulteerd in de landschappelijke inpassing zoals opgenomen in bijlage 1.

Voor de aanplant van de beplanting is gekozen voor inheemse- en streekeigen soorten.

  • drie zomereiken (Quercus robur);
  • Elzensingel met de volgende soorten: zwarte els (Alnus glutinosa), hazelaar (Corylus avallana) en lijsterbes (Sorbus Aucuparia).

Het erf ligt momenteel al redelijk in het groen, vooral de laanbeplanting langs de toegangsweg naar het erf en de beplanting langs de achterzijde van het erf (westzijde) sluiten al mooi aan op de karakteristieken van het Broekginningslandschap. Door het slopen van de schuur zal de uitstraling van het erf verbeteren en door de noordelijke kavelgrens meer in het groen te zetten ontstaat er een natuurlijke verbinding tussen de singel langs de achterzijde en de bomenrij langs de inrit.

afbeelding "i_NL.IMRO.0273.WPBGRoosendweg208-ON01_0004.jpg"

Figuur 4: Landschappelijke inpassing Roosendaalseweg 208-210 (bron: Stichting Landschapsbeheer Gelderland, januari 2019)

Hoofdstuk 4 Omgevingsaspecten

Inleiding

In dit hoofdstuk worden de voor dit bestemmingsplan relevante milieuaspecten beschreven. Dit hoofdstuk bevat de uitkomsten van de benodigde onderzoeken met de daarbij behorende conclusies.

4.1 Milieuzonering

Toetsingskader

In het kader van een goede ruimtelijke ordening is het van belang dat bij de aanwezigheid van bedrijven in de omgeving van milieugevoelige functies zoals woningen:

  • ter plaatse van de woningen een goed woon- en leefmilieu kan worden gegarandeerd;
  • rekening wordt gehouden met de bedrijfsvoering en milieuruimte van de betreffende bedrijven.

Om in de planvorming de belangenafweging tussen bedrijvigheid en (nieuwe) woningen in voldoende mate mee te nemen, wordt in dit plan gebruikgemaakt van de VNG-publicatie Bedrijven en milieuzonering (editie 2009). In deze publicatie is een lijst opgenomen waarin de meest voorkomende bedrijven en bedrijfsactiviteiten zijn gerangschikt naar mate van milieubelasting. Voor elke bedrijfsactiviteit is de maximale richtafstand ten opzichte van milieugevoelige functies aangegeven op grond waarvan de categorie-indeling heeft plaatsgevonden. De richtafstanden gelden ten opzichte van het omgevingstype 'rustige woonwijk'.

Onderzoek

In de omgeving van Roosendaalseweg 208-210 bevinden zich voornamelijk woonpercelen en enkele agrarische bedrijven. Op grond van de VNG-publicatie 'Bedrijven en milieuzonering' kan de omgeving rond het plangebied tot een rustig buitengebied worden gerekend. In de nabijheid van het plangebied zijn de volgende bedrijven gelegen:

Adres   SBI CODE 2008 met bedrijfsactiviteiten   Planologische bestemming   Milieuzone   Afstand tot initiatief   Belemmering  
Knapzaksteeg 22   0141,0142   Agrarisch   3.2   270   Nee  
Knapzaksteeg 30   0143   Agrarisch   3.1   380   Nee  
Beulekampersteeg 36   016   Agrarisch   3.1   400   Nee  
Beulekampersteeg 40   4623   Agrarisch   3.2   450   Nee  

Conclusie

Gelet op het bovenstaande wordt voldaan aan de vereiste afstanden en wordt een goed woon- en leefklimaat in de woning gewaarborgd. De aanwezige (agrarische) bedrijven worden ook niet beperkt in hun bedrijfsvoering en ontwikkelingsmogelijkheden door het voorgenomen initiatief. Het aspect milieuzonering vormt geen belemmering voor het wijzigingsplan.

4.2 Archeologie

Toetsingskader 

Rijk en provincie stellen zich op het standpunt dat in het ruimtelijk beleid zorgvuldig met het archeologisch erfgoed moet worden omgegaan. Voor gebieden waar archeologische waarden voorkomen of waar reële verwachtingen bestaan dat ter plaatse archeologische waarden aanwezig zijn, dient voorafgaand aan bodemingrepen archeologisch onderzoek te worden uitgevoerd. De uitkomsten van het archeologisch onderzoek dienen vervolgens volwaardig in de belangenafweging te worden betrokken.

Doelstelling van het Verdrag van Valetta is de bescherming en het behoud van archeologische waarden. Als gevolg van dit verdrag wordt in het kader van de ruimtelijke ordening het behoud van het archeologisch erfgoed meegewogen zoals alle andere belangen die bij de voorbereiding van het plan een rol spelen.

Bij het archeologiebeleid is ook een beleidskaart opgesteld die de zonering van de verschillende archeologische verwachtingswaarden aangeeft. Aan de verschillende verwachtingswaarden zijn voorwaarden gekoppeld wanneer bij bouw- en grondwerkzaamheden archeologisch onderzoek vereist wordt.

Onderzoek en conclusie

Voor het betreffende perceel geldt op basis van de Archeologisch Waardenkaart van Putten een archeologische dubbelbestemming. Op het perceel geldt de dubbelbestemming 'Waarde - Archeologie 3' en 'Waarde - Archeologie 4'. Voor de dubbelbestemming 'Waarde - Archeologie 3' geldt een vrijstelling van archeologisch onderzoek bij grondwerkzaamheden tot een diepte van 40 centimeter onder maaiveld over een oppervlakte van kleiner dan 500 m². Voor 'Waarde - Archeologie 4' geldt een vrijstelling van archeologisch onderzoek bij grondwerkzaamheden tot een diepte van 40 centimeter onder maaiveld over een oppervlakte van kleiner dan 5.000 m².

Het plan betreft een functieverandering van een agrarisch bedrijf naar een burgerwoning. De gronden worden niet bebouwd of geroerd. Onderzoek naar Archeologie is niet noodzakelijk. Het aspect archeologie vormt geen belemmering voor het plan.

4.3 Cultuurhistorie

Toetsingskader

De regering heeft in het Besluit ruimtelijke ordening (Bro) vastgelegd dat gemeenten vanaf 1 januari 2012 in hun bestemmingsplannen rekening moeten houden met aanwezige cultuurhistorische waarden. Burgers krijgen hiermee het recht om bij de planning van bouwwerkzaamheden aan te geven of er cultureel erfgoed wordt geraakt.

Jonge vochtige landbouwontginningen

Onder jonge landbouwontginningen worden alle landbouwgebieden gerekend die in 1850 nog uit heide of bestonden. De heide kon plaatselijk venig zijn. Daar werd soms door boeren veen gestoken voor eigen gebruik. De laagste delen waren zowel natter als vruchtbaarder. Op de laagste delen werden door kwel- en beekwater nutriënten aangevoerd. Hier lagen ongeperceleerde graslanden waar ook het rundvee graasde. Sommige lager gelegen heidevelden hadden, zoals het Hoeverveld, hadden zelfs een dun kleidekje, voor de bedijking afgezet bij zeer hoge Zuiderzeewaterstanden.

Dankzij deze relatief vruchtbare omstandigheden was in de 19e eeuw al een flink deel van de ooit gemeenschappelijk gebruikte gronden in percelen verdeeld. Deze gebieden worden onder het landschap van de broekontginningen geschikt. De heidevelden die halverwege de 19e eeuw nog over waren over het algemeen armer dan de eerder ontgonnen broeken.

afbeelding "i_NL.IMRO.0273.WPBGRoosendweg208-ON01_0005.jpg"

Figuur 5: Uitsnede Nota Cultuurhistorie (bron: Raap, Archeologisch Adviesbureau).

Onderzoek en conclusie

In het plangebied komen cultuurhistorische waarden voor. Er komen historische groenstructuren in landelijk gebied en historische bospercelen in landelijk gebied voor. Ook heeft er ten westen van het plangebied een weg gelopen 'weg, voor 1832, nu verdwenen'. Deze cultuurhistorische elementen worden in het nieuwe plan gerespecteerd en versterkt. De historische groenstructuren blijven behouden. In de landschappelijke inpassing is rekening gehouden met deze aanwezige waarden.

4.4 Bodem

Toetsingskader

Op grond van het Besluit ruimtelijke ordening (Bro) dient er in verband met de uitvoerbaarheid van een plan rekening te worden gehouden met de bodemgesteldheid in het plangebied. Bij functiewijziging dient te worden bekeken of de bodemkwaliteit voldoende is voor de beoogde functie en moet worden vastgesteld of er sprake is van een saneringsnoodzaak. In de Wet bodembescherming is bepaald dat als de bodemkwaliteit niet voldoet aan de norm voor de beoogde functie, de grond zodanig gesaneerd wordt, dat het kan worden gebruikt voor de desbetreffende functie (functiegericht saneren). Nieuwe bestemmingen worden bij voorkeur op schone grond gerealiseerd.

Verdachte plekken met betrekking tot de kwaliteit van de bodem dienen in het kader van de Wet bodembescherming bij ruimtelijke plannen en projecten te worden gesignaleerd vanuit een goede ruimtelijke ordening.

Onderzoek en conclusie

Met dit wijzigingsplan wordt de bestemming van een bestaande bedrijfswoning omgezet naar een woonbestemming, waarbij de agrarische bebouwing wordt gesloopt. Er is geen sprake van nieuwbouw van nieuwe woningen. Een bodemonderzoek is in het kader van dit wijzigingsplan dan ook niet nodig.

4.5 Verkeer en parkeren

Het wijzigingsplan betreft een functieverandering van agrarisch bedrijf naar wonen. De bestaande bedrijfswoning wordt omgezet naar een burgerwoning. Het verkeer in relatie tot een werkend agrarisch bedrijf neemt geheel af. Het parkeren vindt plaats op eigen terrein. Op het perceel van de bestaande woning is voldoende ruimte aanwezig voor het parkeren.

4.6 Water

Via de Digitale Watertoets is het Waterschap Vallei en Veluwe geïnformeerd over dit wijzigingsplan. Hiermee is bepaald dat het plan geen waterbelang heeft op de waterhuishouding en/of de afvalwaterketen. Dit omdat binnen het plangebied geen belangrijke oppervlaktewateren, waterkeringen of gebieden zijn gelegen die zijn aangewezen voor regionale waterberging. Dit betekent dat met het voornemen geen essentiële waterbelangen worden geraakt. Op basis daarvan wordt door het waterschap voor dit plan een positief wateradvies gegeven. De resultaten van de Digitale Watertoets zijn opgenomen in bijlage 2.

4.7 Geluid

Toetsingskader

Op grond van de Wet geluidhinder geldt rond wegen met een maximumsnelheid hoger dan 30 km/uur, spoorwegen en inrichtingen die 'in belangrijke mate geluidhinder veroorzaken', een geluidzone. Bij ontwikkeling van nieuwe geluidsgevoelige objecten binnen deze geluidzones moet akoestisch onderzoek worden uitgevoerd om aan te tonen dat de ontwikkeling voldoet aan de voorkeursgrenswaarden die in de wet zijn vastgelegd.

Indien niet aan de voorkeursgrenswaarde kan worden voldaan, kan het bevoegd gezag - in de meeste gevallen de gemeente - hogere grenswaarden vaststellen. Hiervoor geldt een bepaald maximum, de uiterste grenswaarde genoemd. Bij de vaststelling van hogere grenswaarden moet worden afgewogen of bronmaatregelen of maatregelen in de overdrachtssfeer kunnen worden getroffen.

Onderzoek en conclusie

Industrielawaai

In de omgeving van het plangebied zijn geen bedrijven aanwezig die geluidhinder veroorzaken. Onderzoek naar Industrielawaai kan achterwege blijven.

Wegverkeer

Met dit wijzigingsplan worden geen nieuwe geluidsgevoelige functies mogelijk gemaakt. De bestaande agrarische bedrijfswoning wordt bestemd als burgerwoning. In het kader van dit wijzigingsplan is een akoestisch onderzoek naar wegverkeerslawaai daarom niet noodzakelijk.

4.8 Luchtkwaliteit

Toetsingskader

In het kader van een goede ruimtelijke ordening wordt bij het opstellen van een ruimtelijk plan uit het oogpunt van de bescherming van de gezondheid van de mens rekening gehouden met de luchtkwaliteit. Het toetsingskader voor luchtkwaliteit wordt gevormd door hoofdstuk 5, titel 5.2 van de Wet milieubeheer. Dit onderdeel van de Wet milieubeheer (Wm) bevat grenswaarden voor zwaveldioxide, stikstofdioxide en stikstofoxiden, fijnstof, lood, koolmonoxide en benzeen. Hierbij zijn in de ruimtelijke ordeningspraktijk langs wegen vooral de grenswaarden voor stikstofdioxide (jaargemiddelde) en fijnstof (jaar- en daggemiddelde) van belang. De grenswaarden van de laatstgenoemde stoffen zijn in tabel 4.1 weergegeven.

Tabel 4.1 Grenswaarden maatgevende stoffen Wm

Stof   Toetsing van   Grenswaarde  
stikstofdioxide (NO2)   jaargemiddelde concentratie   40 µg/m³  
fijn stof (PM10)   jaargemiddelde concentratie   40 µg/m³  
  24-uurgemiddelde concentratie   max. 35 keer p.j. meer dan 50 µg / m³  
fijn stof (PM2,5)   jaargemiddelde concentratie   25 µg /m³  

Op grond van artikel 5.16 van de Wm kunnen bestuursorganen bevoegdheden die gevolgen kunnen hebben voor de luchtkwaliteit onder andere uitoefenen indien de bevoegdheden/ontwikkelingen niet leiden tot een overschrijding van de grenswaarden of de bevoegdheden/ontwikkelingen niet in betekenende mate bijdragen aan de concentratie in de buitenlucht.

Besluit niet in betekenende mate

In dit Besluit niet in betekenende mate is bepaald in welke gevallen een plan vanwege de gevolgen voor de luchtkwaliteit niet aan de grenswaarden hoeft te worden getoetst. Hierbij worden 2 situaties onderscheiden:

  • een plan heeft een effect van minder dan 3% van de jaargemiddelde grenswaarde NO2 en PM10 (= 1,2 µg/m³);
  • een plan valt in een categorie die is vrijgesteld aan toetsing aan de grenswaarden; deze categorieën betreffen onder andere woningbouw met niet meer dan 1.500 woningen bij één ontsluitingsweg en 3.000 woningen bij twee ontsluitingswegen, kantoorlocaties met een bruto vloeroppervlak van niet meer dan 100.000 m2 bij één ontsluitingsweg en 200.000 m2 bij twee ontsluitingswegen.

Onderzoek en conclusie

In dit plan wordt een bedrijfswoning omgezet naar een reguliere woning waarbij geen bouwactiviteiten worden uitgevoerd. De conclusie is dan ook dat dit plangebied, niet in betekenende mate bijdraagt aan de luchtkwaliteit. Op basis van artikel 5.16, lid 1, aanhef en onder c kan het project zonder nader onderzoek doorgang vinden. De functieverandering wordt dan ook niet belemmerd door het aspect luchtkwaliteit.

4.9 Ecologie

Toetsingskader

Wet natuurbescherming

Met de Wnb zijn alle bepalingen met betrekking tot de bescherming van natuurgebieden en dier- en plantensoorten samengebracht in één wet. De Wnb implementeert diverse Europeesrechtelijke regelgeving, zoals de Vogelrichtlijn en de Habitatrichtlijn in de Nederlandse wetgeving.

Gebiedsbescherming

De Wnb kent diverse soorten natuurgebieden, te weten:

  • Natura-2000 gebieden;
  • Natuurnetwerk Nederland (NNN).

Natura-2000 gebieden

De Minister van Economische Zaken (EZ) wijst gebieden aan die deel uitmaken van het Europese netwerk van natuurgebieden: Natura 2000. Een dergelijk besluit bevat de instandhoudingsdoelstellingen voor de leefgebieden van vogelsoorten (Vogelrichtlijn) en de instandhoudingsdoelstellingen voor de natuurlijke habitats en habitats van soorten (Habitatrichtlijn).

Een bestemmingsplan dat afzonderlijk of in combinatie met andere plannen of projecten significante gevolgen kan hebben voor een Natura 2000-gebied, kan uitsluitend vastgesteld worden indien uit een passende beoordeling de zekerheid is verkregen dat het plan, onderscheidenlijk het project de natuurlijke kenmerken van het gebied niet zal aantasten. Indien deze zekerheid niet is verkregen, kan het plan worden vastgesteld, indien wordt voldaan aan de volgende drie voorwaarden:

  • alternatieve oplossingen zijn niet voor handen;
  • het plan is nodig om dwingende redenen van groot openbaar belang, met inbegrip van redenen van sociale of economische aard, en
  • de nodige compenserende maatregelen worden getroffen om te waarborgen dat de algehele samenhang van het Natura 2000-netwerk bewaard blijft.

De bescherming van deze gebieden heeft externe werking, zodat ook ingrepen die buiten deze gebieden plaatsvinden verstoring kunnen veroorzaken en moeten worden getoetst op het effect van de ingreep op soorten en habitats.

Natuurnetwerk Nederland (NNN)

Gebieden die deel uitmaken van het Natuurnetwerk Nederland (NNN) worden aangewezen in de provinciale verordening. Voor dit soort gebieden geldt het 'nee, tenzij' principe, wat inhoudt dat binnen deze gebieden in beginsel geen nieuwe ruimtelijke ontwikkelingen mogen plaatsvinden.

Soortenbescherming

In de Wnb wordt een onderscheid gemaakt tussen:

  • soorten die worden beschermd in de Vogelrichtlijn;
  • soorten die worden beschermd in de Habitatrichtlijn;
  • overige soorten.

De Wnb bevat onder andere verbodsbepalingen ten aanzien van het opzettelijk vernielen of beschadigen van nesten, eieren en rustplaatsen van vogels als bedoeld in artikel 1 van de Vogelrichtlijn. Gedeputeerde Staten (hierna: GS) kunnen hiervan ontheffing verlenen en bij verordening kunnen Provinciale Staten (hierna: PS) vrijstelling verlenen van dit verbod. De voorwaarden waaraan voldaan moet worden om ontheffing of vrijstelling te kunnen verlenen zijn opgenomen in de Wnb en vloeien direct voort uit de Vogelrichtlijn. Verder is het verboden in het wild levende dieren van soorten, genoemd in bijlage IV, onderdeel a, bij de Habitatrichtlijn, bijlage II bij het Verdrag van Bern of bijlage I bij het Verdrag van Bonn, in hun natuurlijk verspreidingsgebied opzettelijk te doden of te vangen of te verstoren. GS kunnen hiervan ontheffing verlenen en bij verordening kunnen PS vrijstelling verlenen van dit verbod. De gronden voor verlening van ontheffing of vrijstelling zijn opgenomen in de Wnb en vloeien direct voort uit de Habitatrichtlijn.

Ten slotte is een verbodsbepaling opgenomen voor overige soorten. Deze soorten zijn opgenomen in de bijlage onder de onderdelen A en B bij de Wnb. De provincie kan ontheffing verlenen van deze verboden. Verder kan bij provinciale verordening vrijstelling worden verleend van de verboden. De noodzaak tot ontheffing of vrijstelling kan hierbij ook verband houden met handelingen in het kader van de ruimtelijke inrichting of ontwikkeling van gebieden.

Bij de voorbereiding van het bestemmingsplan moet worden onderzocht of de Wet natuurbescherming de uitvoering van het plan niet in de weg staat. Dit is het geval wanneer de uitvoering tot ingrepen noodzaakt waarvan moet worden aangenomen dat daarvoor geen vergunning of ontheffing ingevolge de wet zal kunnen worden verkregen.

Onderzoek

Verschillende soorten planten, dieren worden beschermd in de Wet natuurbescherming. De Wet is per 1 januari 2017 van kracht geworden ter vervanging van de Flora- en faunawet, de Natuurbeschermingswet 1998 en de Boswet. Op basis van de Vogel- en Habitatrichtlijn, speciale beschermingsgebieden aangewezen. Een ruimtelijke ontwikkeling is alleen mogelijk als duidelijk is dat de nesten, holen of andere verblijfsplaatsen niet worden vernield of beschadigd. Verstoring is in sommige gevallen wel toegestaan, mits er geen negatief effect is op populatieniveau. Beschermde planten mogen niet worden verwijderd van hun groeiplaats. Ook mogen door een ruimtelijke ontwikkeling geen significante negatieve effecten plaatsvinden op beschermde gebieden.

Adviesbureau Natuurkompas heeft in opdracht van de initiatiefnemer een quickscan flora en fauna (zie bijlage 3) uitgevoerd voor de bestemmingswijziging van agrarisch naar wonen. Daarnaast wordt de bestaande ligboxstal gesloopt.

Conclusie

In het kader van de Wet natuurbescherming is nagegaan of er met de voorgenomen plannen vaste rust- en verblijfplaatsen van beschermde dier- en plantensoorten worden aangetast. De voorgenomen plannen kunnen leiden tot biotoopverlies of verstoring. Plannen die ertoe leiden dat het plangebied minder geschikt is als foerageergebied voor dieren, zijn niet ontheffingsplichtig, tenzij er in de onmiddellijke omgeving van het plangebied geen alternatieve geschikte foerageergebieden aanwezig zijn.

Algemeen voorkomende soorten 

Binnen het plangebied komt een aantal algemeen voorkomende soorten voor. Deze soorten vallen allemaal onder 3.10 van de Wet natuurbescherming. Voor deze soorten heeft de provincie Gelderland een vrijstelling afgegeven voor het verstoren en/of aantasten van vaste rust- en verblijfplaatsen in het kader van ruimtelijke ontwikkelingen. Dit betekent dat voor de werkzaamheden geen ontheffing voor deze soorten nodig is.

Strikt beschermde soorten

Voor soorten die vallen onder art. 3.1, 3.5 of 3.10 van de Wet natuurbescherming en waarvoor geen vrijstelling is afgegeven, geldt dat bij aantasting van vaste rust- en verblijfplaatsen een ontheffing moet worden aangevraagd. In de direct omliggende agrarische percelen kunnen verblijfplaatsen van bunzing, hermelijn en wezel aanwezig zijn en kunnen de agrarische graslanden fungeren als foerageergebied voor bunzing, das, hermelijn en wezel. Ook kunnen algemeen voorkomende broedvogelsoorten tot broeden komen binnen het plangebied.

Kleine marterachtigen en das 

De aanwezigheid van verblijfplaatsen van bunzing, hermelijn en wezel of foerageergebied van bunzing, das, hermelijn en wezel in de agrarische graslanden rondom het plangebied is niet uit te sluiten. De te slopen ligboxenstal is echter ongeschikt om verblijfplaatsen voor de betreffende soorten te bevatten. De sloop leidt daardoor niet tot negatieve effecten op eventuele verblijfplaatsen. Met de voorgenomen plannen is geen sprake van een wijziging van inrichting van deze graslanden. Hierdoor kunnen de graslanden ook in de toekomstige situatie fungeren als leefgebied voor de genoemde soorten. Een nader onderzoek naar de das of kleine marterachtigen is niet noodzakelijk. Ook behoeft geen ontheffing voor het verstoren, aantasten of vernietigen van foerageergebied of verblijfplaatsen van dassen of kleine marterachtigen aangevraagd te worden.

Algemeen voorkomende broedvogels

Bij de start van de werkzaamheden in het broedseizoen kunnen broedende vogels worden verstoord en/of nesten worden aangetast. Dit is een overtreding van art. 3.1. lid 2 van de Wet natuurbescherming. Hiervoor kan geen ontheffing worden aangevraagd. De sloop van de ligboxenstal moet daarom plaatsvinden buiten het broedseizoen, dat grofweg loopt van 15 maart tot 15 juli, of reeds voorafgaand aan het broedseizoen worden opgestart en continue plaatsvinden. Door de werkzaamheden buiten het broedseizoen uit te voeren worden negatieve effecten op broedvogels voorkomen. Er is dan geen sprake van een overtreding van de Wet natuurbescherming.

Aanbevelingen

Naast de consequenties vanuit de Wet natuurbescherming is er ook een aantal vrijblijvende aanbevelingen te doen ten aanzien van de inrichting van het plangebied. Hiertoe valt te denken aan:

  • Het planten van inheemse, besdragende bomen en struiken voor vogels en vleermuizen;
  • Het creëren van hoekjes met ruigten of andere schuilmogelijkheden voor kleine zoogdieren. Hiermee wordt ook het aanbod aan prooidieren voor bijv. een steenuil of torenvalk vergroot;
  • Het plaatsen van 1 of meerdere nestkasten voor bijv. steenuil of torenvalk.

Het aspect ecologie vormt geen belemmering voor het wijzigingsplan.

4.10 Kabels en leidingen

In het plangebied zijn geen kabels en leidingen aanwezig die een planologische bescherming nodig hebben.

4.11 Externe veiligheid

Toetsingskader

Bij ruimtelijke plannen dient ten aanzien van externe veiligheid naar verschillende aspecten te worden gekeken, namelijk:

  • bedrijven waar activiteiten plaatsvinden die gevolgen hebben voor de externe veiligheid;
  • vervoer van gevaarlijke stoffen over wegen, spoor, water of door buisleidingen.

Voor zowel bedrijvigheid als vervoer van gevaarlijke stoffen zijn twee aspecten van belang, te weten het plaatsgebonden risico (PR) en het groepsrisico (GR). Het PR is de kans per jaar dat een persoon dodelijk wordt getroffen door een ongeval, indien hij zich onafgebroken (dat wil zeggen 24 uur per dag gedurende het hele jaar) en onbeschermd op een bepaalde plaats zou bevinden. Het PR wordt weergegeven met risicocontouren rondom een inrichting dan wel infrastructuur. Het GR drukt de kans per jaar uit dat een groep van minimaal een bepaalde omvang overlijdt als direct gevolg van een ongeval waarbij gevaarlijke stoffen betrokken zijn. De norm voor het GR is een oriëntatiewaarde. het bevoegd gezag heeft een verantwoordingsplicht als het GR toeneemt en/of de oriëntatiewaarde overschrijdt.

Risicovolle inrichtingen

Het Besluit externe veiligheid inrichtingen (hierna: Bevi) geeft een wettelijke grondslag aan het externe veiligheidsbeleid rondom risicovolle inrichtingen. Op basis van het Bevi geldt voor het PR rondom een risicovolle inrichting een grenswaarde voor kwetsbare objecten en een richtwaarde voor beperkt kwetsbare objecten. Beide liggen op een niveau van 10-6 per jaar. Bij een ruimtelijke ontwikkeling moet aan deze normen worden voldaan.

Het Bevi bevat geen grenswaarde voor het GR; wel geldt op basis van het Bevi een verantwoordingsplicht ten aanzien van het GR in het invloedsgebied rondom de inrichting. De in het externe veiligheidsbeleid gehanteerde norm voor het GR geldt daarbij als oriëntatiewaarde. Deze verantwoordingsplicht geldt zowel in bestaande als in nieuwe situaties.

Vervoer van gevaarlijke stoffen

Per 1 april 2015 is het Besluit externe veiligheid transportroutes (BEVT) en het Basisnet in werking getreden. Het BEVT vormt de wet- en regelgeving, en de concrete uitwerking volgt in het Basisnet. Met het inwerking treden van het BEVT vervalt de circulaire Risiconormering vervoer gevaarlijke stoffen. Het Basisnet beoogt voor de lange termijn (2020, met uitloop naar 2040) duidelijkheid te bieden over het maximale aantal transporten van, en de bijbehorende maximale risico's die het transport van gevaarlijke stoffen mag veroorzaken. Het Basisnet is onderverdeeld in drie onderdelen: Basisnet Spoor, Basisnet Weg en Basisnet Water. 

Het BEVT en het bijbehorende Basisnet maakt bij het PR onderscheid in bestaande en nieuwe situaties. Voor bestaande situaties geldt een grenswaarde voor het PR van 10-5 per jaar ter plaatse van kwetsbare en beperkt kwetsbare objecten en een streefwaarde van 10-6 per jaar. Voor nieuwe situaties geldt de 10-6 waarde als grenswaarde voor kwetsbare objecten, en als richtwaarde bij beperkt kwetsbare objecten.  In het Basisnet Weg en het Basisnet Water zijn veiligheidsafstanden (PR 10-6 contour) opgenomen vanaf het midden van de transportroute.

Tevens worden in het Basisnet de plasbrandaandachtsgebieden benoemd voor transportroutes. Hiermee wordt geanticipeerd op de beperkingen voor ruimtelijke ontwikkelingen die samenhangen met deze plasbrandaandachtsgebieden.

Het Basisnet vermeldt dat op een afstand van 200 m vanaf de rand van het tracé in principe geen beperkingen hoeven te worden gesteld aan het ruimtegebruik.

Besluit externe veiligheid buisleidingen

Per 1 januari 2011 is het Besluit externe veiligheid buisleidingen in werking getreden. In dat besluit wordt aangesloten bij de risicobenadering uit het Besluit externe veiligheid inrichtingen (Bevi) zodat ook voor buisleidingen normen voor het PR en het GR gelden. Op advies van de minister wordt bij de toetsing van externe veiligheidsrisico's van buisleidingen al enkele jaren rekening gehouden met deze risicobenadering.

Onderzoek

Risicovolle inrichtingen

Het plangebied en de omgeving is geïnventariseerd op de aanwezigheid van de mogelijke risicobronnen (zie figuur 8). Rond het plangebied zijn geen inrichtingen aanwezig met invloedsgebieden. Gelet op de ligging van het plangebied en de afwezigheid van inrichtingen vormt dit aspect geen belemmering.

Vervoer gevaarlijke stoffen

Op de Nijkerkerstraat (N798), de Voorthuizerstraat, de spoorlijn Zwolle - Amersfoort en de Rijksweg A28 Zwolle - Amersfoort vindt vervoer van gevaarlijke stoffen plaats. Deze (spoor) wegen liggen op grote afstand van het plangebied en valt buiten het invloedsgebied groepsrisico. Gezien de ligging van deze (spoor) wegen is een verantwoording van het groepsrisico niet noodzakelijk.

Buisleidingen

In de omgeving van het plangebied zijn geen buisleidingen aanwezig. Dit vormt geen belemmering voor het project.

afbeelding "i_NL.IMRO.0273.WPBGRoosendweg208-ON01_0006.jpg"

Figuur 6: Uitsnede risicokaart (bron: www.risicokaart.nl)

Conclusie

In de directe omgeving van het plangebied zijn geen risicobronnen aanwezig die een belemmering vormen voor de ontwikkeling.

Hoofdstuk 5 Planologische juridische regeling

Dit wijzigingsplan voorziet in een juridisch planologische regeling waarbij de bestemming 'Agrarisch' van het perceel Roosendaalseweg 208-210 wordt gewijzigd in een bestemming 'Wonen'. De gronden die niet wijzigen naar 'Wonen' houden de agrarische bestemming. De dubbelbestemmingen 'Waarde - Archeologie 3' en 'Waarde - Archeologie 4' blijven van toepassing op het plangebied.

Het wijzigingsplan bestaat uit een toelichting, verbeelding en een toepassingsregel waarin wordt aangegeven dat met het wijzigingsplan alleen de verbeelding van het moederplan is aangepast. De regels uit het bestemmingsplan 'Westelijk Buitengebied' zijn dus van overeenkomstige toepassing. Tevens is een voorwaardelijke verplichting opgenomen tot het slopen van de bedrijfsgebouwen en de aanleg en instandhouding van de landschappelijke inpassing.

Hoofdstuk 6 Uitvoerbaarheid

Wettelijk bestaat de verplichting om inzicht te geven in de uitvoerbaarheid van een wijzigingsplan. Hierbij wordt een onderscheid gemaakt in de maatschappelijke en de economische uitvoerbaarheid.

6.1 Maatschappelijke uitvoerbaarheid

Het wijzigingsplan doorloopt de procedure zoals vastgelegd in artikel 3.6 lid 1 sub a van de Wet ruimtelijke ordening (Wro). Door het voeren van de genoemde procedure, wordt eenieder in de gelegenheid gesteld voor het indienen van zienswijzen.

Voorbereidingsfase

Gezien de omvang en aard van de functieverandering heeft de gemeente ervoor gekozen om het wijzigingsplan als ontwerp ter inzage te leggen. Er wordt geen vooroverleg gevoerd over dit plan, omdat er geen rijks-, provinciale of waterschapsbelangen in het geding zijn.

Ontwerpfase

Het plan wordt vervolgens als ontwerp ter inzage gelegd. Het ontwerpwijzigingsplan doorloopt de in de Wet ruimtelijke ordening (Wro) opgenomen formele bestemmingsplanprocedure. Dit betekent dat het ontwerpwijzigingsplan gedurende zes weken ter inzage wordt gelegd. Eenieder krijgt de gelegenheid voor het indienen van zienswijzen.

6.2 Economische uitvoerbaarheid

Het gaat hier niet om een wijzigingsplan dat een 'bouwplan' mogelijk maakt. De grondexploitatieregeling uit de Wet ruimtelijke ordening is dan ook niet van toepassing.

De noodzakelijke kosten van de gemeente bestaan uit de gebruikelijke kosten voor de planbegeleiding en het voeren van de procedure. Deze kosten worden gedekt uit de legesopbrengsten. Daarnaast wordt er met de initiatiefnemer een planschadeovereenkomst afgesloten.